Agentic Workflows Explained - an in-depth but simple guide for Product Teams
đ§ Googleâs AI Product Leader says this is one of the essential new skills for PMs that less than 75 people in the world have. Knowledge Series #86
đThe Knowledge Series is available for paid subscribers. Get full ongoing access to 80+ explainers and AI tutorials to grow your technical knowledge at work. New guides added every month.
Earlier this year, Googleâs Gemini product leader announced a list of what he believes are the essential skills for AI product people in 2025. Unlike traditional software, he argues that LLMs present infinite use cases and infinite failure modes. As a result, it takes a new set of skills to balance the versatility of LLMs with the focus required to build high-quality products.
And in his view, less than 75 people in the world currently possess these skills.
Nobodyâs quite sure how he came up with the arbitrary figure of 75 people but one of the core skills he mentions is âan understanding of agentic flowsâ. And thatâs exactly what this Knowledge Series is all about.
Well take a deeper look at the core steps involved in an agentic workflow, the different frameworks and orchestrators like Langchain that engineers might use along with some real world examples of how companies are using these agentic workflows.
If youâre curious about the essential pieces involved in AI agent workflows then this Knowledge Series should help.
Coming up:
The basic anatomy of an Agentic Workflow
A step by step look at each part of the important pieces involved in the process
What is Langchain and what is the role of orchestrators like LangGraph?
How reliable are agentic workflows?
A real world example to bring the core concepts to life
How Replitâs new AI coding Agent uses these concepts to help product teams build software
Tools you can use for measuring the performance of Agentic Workflows
The basic anatomy of an Agentic Workflow
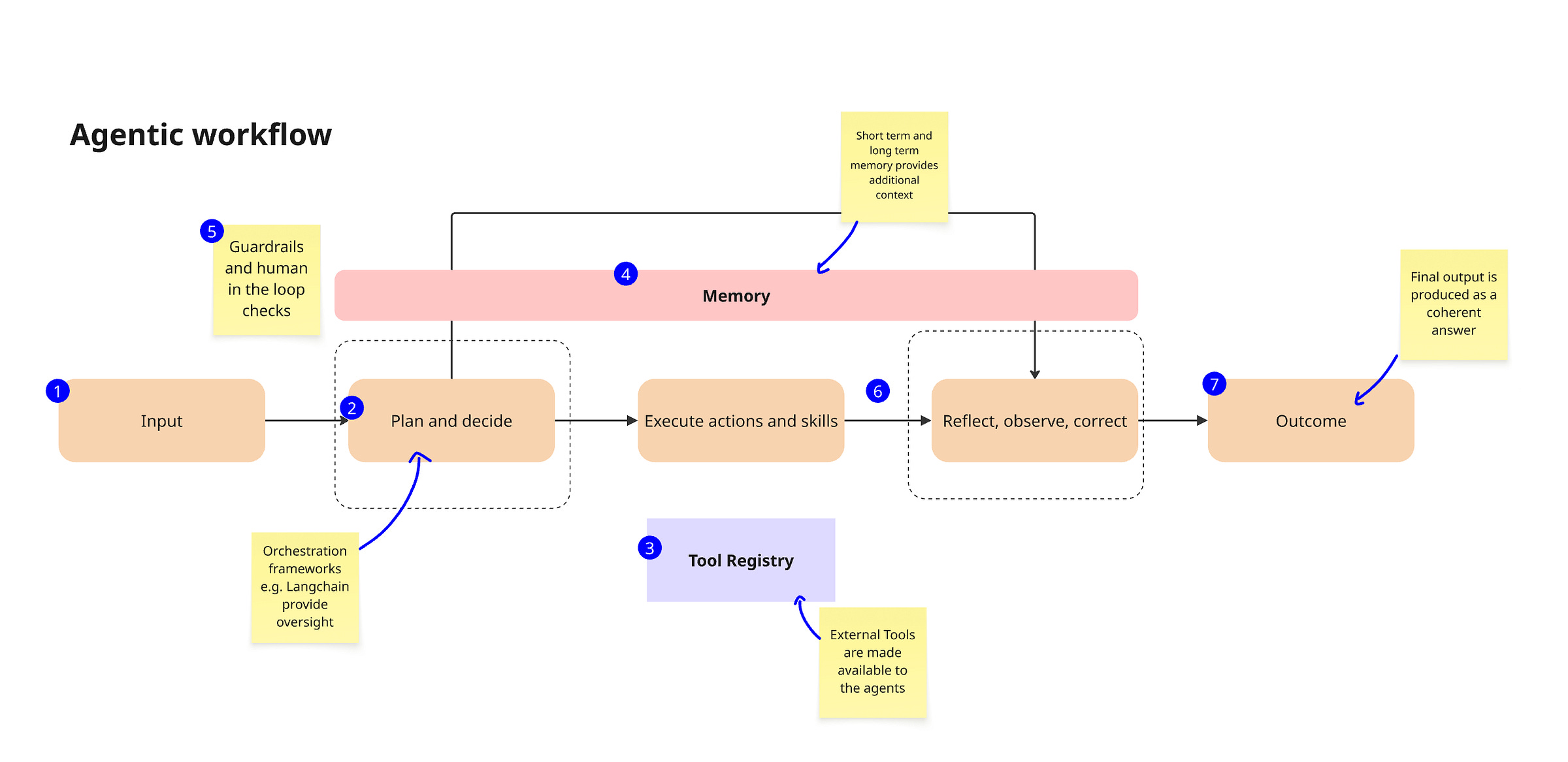
Weâll structure this Knowledge Series around the basic anatomy of an agentic workflow. Hereâs a diagram which shows the difference between a standard, automated workflow and an agentic workflow:
An automated workflow is deterministic; unless a major variable is changed somewhere along the way, the outcome is the same each time the workflow runs. Itâs predictable, stable but not dynamic or intelligent in any measurable sense.
An agentic workflow, on the other hand, is non-deterministic; the system produces different results each time it runs depending on each of the variable factors including the input it receives, the tools it has access to, the decisions it makes and the errors it fixes or doesnât fix.
This contrast between deterministic and non-deterministic is the best way to think about agentic workflows for folks completely new to the concept.
A closer look at each part of the workflow
With a basic understanding under our belt, letâs now take a look at each of the different pieces involved in more detail. Weâll look at a full, end to end real world example later, but before we do that weâll make sure we fully understand each of the core pieces involved.
The diagram is annotated with numbers 1 through 7 - and weâll follow these numbers throughout to ensure you know what weâre referring to.
1. Input
In agentic systems, the input layer is the agentâs interface with its environment that triggers the system and the start of the agentic workflow.
For most product teams, this would typically either be the user typing a query or command in e.g. âfind me the cheapest flightâ, âwhereâs my orderâ or an API call from somewhere else.
In simple terms, the input layer is where the system gets its incoming message and the starting point of all other downstream actions, kicking off the workflow. Without an input, the system wouldnât start - and wouldnât know what to do.
2. Planning and orchestration
This is where the system decomposes a complex goal into smaller, actionable tasks. This differentiates agentic systems not just from the basic deterministic flow we referenced at the start but also standard interactions with an LLM; most conversations with LLMs donât require agentic workflows unless youâre asking it to perform a more complex task.
Tools like Grok and Perplexity will make it clear to a user when a prompt is using an agentic workflow since it will clearly show the thought process in a transparent and traceable format.
During this phase, the agent analyzes the objective, breaks it down into sub-tasks and creates a logical roadmap for executing. Each subtask is sequenced appropriately during this stage and
Orchestration is essentially the control layer that manages, monitors, and sequences workflow execution, integrating multiple agents, APIs, databases, or human participants if required. More on that later.
Many product teams now rely on frameworks to support this orchestration.
Orchestration frameworks explained
One of the most popular tools for orchestration is Langchain (alongside its product LangGraph). Hereâs a snapshot of the most popular orchestration tools used by engineers ranked based on the number of stars in GitHub:
As you can see, Langchain is far ahead of the rest. But what exactly is it?
What is Langchain?
LangChain is an open-source orchestration framework designed for developing applications that use large language models (LLMs). It supports both Python and JavaScript and provides a generic interface for nearly any LLM, allowing developers to choose and combine different models.
It is founded by an ex-Airbnb engineer and is now valued at over $1 billion.
Hereâs a one-pager on it that covers a lot of the essentials that are worth knowing for product teams:




